Projects

GPU
Ongoing

GPU Cluster Spot Resource Dataset Analysis

Detailed Analysis Traces for AI jobs leveraging spot GPU resources.

Python AI GPU Cluster
GPU
Ongoing

Alzheimer Disease MRI Classification

Toward Lightweight Attention-Based Models for Alzheimer Disease Diagnosis Using MRI.

MRI Pytorch Classification
GPU
Ongoing

FER Autistic Children

Deep Learning-Based Early Emotion Recognition in Children with Autism: Dataset Insights, Model Enhancements, and Design Strategies.

Facial Expression Pytorch Autism
GPU
Ongoing

Alibaba GPU Cluster Dataset 2025 Analysis

Detailed Analysis Traces for GPU-Disaggregated Deep Learning Recommendation Models.

Python AI GPU Cluster
dem
Ongoing

Dementia Diagnosis in Young Adults

Early Dementia Diagnosis in Young Adults Using Machine Learning, Ensemble Methods, and Clinical Modeling.

Machine Learning Dementia
GPU
Completed

Math2LaTeX: Equation OCR to LaTeX with Qwen2 VL

Developed a vision language app that fine tunes Qwen2 VL with LoRA to convert equation images into LaTeX, evaluated accuracy, and deployed with a Gradio demo.

PyTorch LoRA Unsloth Gradio Qwen2-VL
GPU
Completed

NaturalQuery: AI-Powered SQL Generator

Transform natural language into optimized SQL queries with AI-driven intelligence.

GPT FastAPI MySQL Streamlit
GPU
Completed

PDF 2 Table

AI Powered Data Extraction from Research Papers.

GPT RAG ChromaDB Streamlit
student_stress
Completed

Bangla Currency Evaluation

Quantitative Currency Evaluation in Low-Resource Settings through Pattern Analysis to Assist Visually Impaired Users.

Python Pytorch Fake Currency Classification
student_stress
Completed

Student Stress Monitoring

Protecting Student Mental Health with a Context-Aware Machine Learning Framework for Stress Monitoring.

Python Machine Learning Classification
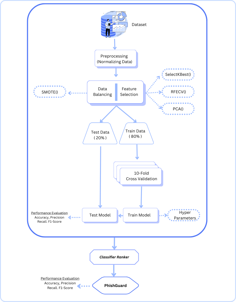
phishguard
Completed

PhishGuard

A Multi‑Layered Ensemble Model for Optimal Phishing Website Detection.

Python Machine Learning Cybersecurity
paper
Completed

NetSimulate

A CCNA Packet Tracer Simulation: Network Integration and Configuration.

Simulation Cisco Packet Tracer
learning
Completed

FaceMap

Gender Classification Application using Machine Learning.

Python Machine Learning heroku
ghost
Completed

Walmart WebScraper App

This app is used to track the walmart products stock and prices.

MongoDB NodeJS ExpressJS
paper
Completed

Paperback Portal

E-commerce Bookstore Web Application.

Java JSP
learning
Completed

LearningTurtles

School Management System with NodeJS, MongoDB, ExpressJS.

MongoDB NodeJS ExpressJS
ghost
Completed

GhostType

Cross-Platform Keylogger with Stealth Capabilities.

Python Cybersecurity encryption decryption